历史新高!我校学子在四川省国际大学生创新大赛(2025)中荣获佳绩
发布时间:2025年8月31日   来源:品牌发展部   阅读:39

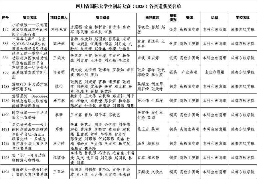
近日,据四川省教育厅公布的《四川省国际大学生创新大赛(2025)获奖名单》,我校参赛团队表现优异,共斩获金奖1项、银奖3项、铜奖7项。其中,金奖项目晋级国赛排位赛,向全国总决赛冲刺,创下我校在该赛事中的历史最佳成绩。

本次大赛由四川省教育厅、人力资源和社会保障厅等部门联合主办,吸引了省内196所高校的44.36万个项目、167万余人踊跃参赛。经过多轮激烈角逐,我校《小船破浪——从地震废墟到蓉城花开的校园文化躬行者》项目荣获金奖并入围国赛资格排位赛;《“莓莓与共”—自主化OTA和SLAM算法的莓果大棚设备引领者》《颈诊云护—数字化颈动脉超声图像辅助性识别智能医疗平台》《声临其境—AI语音合成系统重塑教学新生态》三个项目获得银奖,实现我校在该赛事中获奖数量和质量的双重突破。

学校始终坚持“产教融合、创新创业、国际合作”三大教学特色标签,实施产学研一体化办学,在教学中注重培养学生对专业知识的综合运用能力和实践动手能力。自赛事启动以来,学校高度重视、统筹谋划,由教务部牵头成立,创新创业学院(SOVO)具体负责的中国国际大学生创新大赛(2025)项目孵化训练营,组织专家团队,从比赛的多个维度对项目进行专项培育与指导,全面提升入营项目的竞争力,期间累计开展了8轮专题培训和多轮一对一项目研讨。本次大赛我校获奖项目均由该项目孵化训练营系统培育。

一直以来,学校高度重视“课赛融合”培养模式,积极构建“课程—实践—竞赛”三位一体的育人体系,我校将继续完善项目孵化与转化机制,拓宽产学研协同路径,将竞赛创新作为提升人才培养质量的关键抓手,深化创新创业教育与专业教育的深度融合,培养具有创新精神和实践能力的高素质复合型人才。

Copyright © 2002-2025 成都东软学院 All Rights Reserved
地址:四川省 成都市 都江堰市 青城山镇东软大道1号
邮编:611844
蜀ICP备12011972号